Размер шрифта
Цвет фона и шрифта
Изображения
Озвучивание текста
Обычная версия сайта
НДТ Солюшенс
НАШИ КЛИЕНТЫ - ПРИОРИТЕТ НОМЕР ОДИН
+7 (495) 108-05-82
+7 (495) 108-05-82
E-mail
zakaz@ndts.by
Адрес
Партнер ООО "Агропроммаш" 214005 г. Смоленск, ул. Свердлова, д. 22, офис 9
Режим работы
Пн. – Пт.: с 9:00 до 17:00
Компания
  • Компания
  • История
  • Лицензии
  • Документы
  • Галерея
  • Отзывы
  • Сотрудники
  • Вакансии
  • Партнеры
  • Производители
Каталог
  • Дефектоскопы ультразвуковые и аксессуары
    • Дефектоскопы на фазированных решетках и программное обеспечение
    • Инспекционные роботы и сканеры
    • Дефектоскопы ультразвуковые
    • Длинноволновой метод контроля
    • Преобразователи и аксессуары
    • Стационарные системы мониторинга
  • Оборудования вихретокового и магнитного контроля
    • Оборудование магнитного контроля
    • Оборудование матричного и импульсного вихретокового контроля
    • Преобразователи и аксессуары
    • Программное обеспечение
  • Рентгеновское оборудование и материалы
    • Гамма дефектоскопы
    • Компьютерная радиография CT
    • Принадлежности для радиографического контроля
    • Рентгеновская пленка, реактивы для обработки пленки и оборудования для проявки
    • Рентгеновские аппараты
    • Цифровая радиография
  • Анализ химического состава материалов
    • Оптико-эмиссионные спектрометры
    • Портативные лазерные анализаторы с определением углерода (LIBS)
    • Портативные рентгено-флуоресцентные анализаторы (XRF)
  • Испытание материалов
    • Автономные портативные приборы неразрушающего контроля
    • Измерители шероховатости-профилометры
    • Климатические камеры
    • Контроль герметичности
    • Портативные твердомеры и аксессуары
    • Ультразвуковые толщиномеры
  • Промышленная метрология и контроль
    • Видеоизмерительные машины
    • Высотомеры
    • Измерение текстуры и контура поверхности
    • Контроль крупногабаритных изделий
    • Координатно-измерительные машины
    • Метрологическое программное обеспечение
    • Портативные измерительные руки
    • Принадлежности и аксессуары для КИМ
  • Технические эндоскопы
    • Автомобильные эндоскопы
    • Видеоэндоскопы для служб обеспечения безопасности и таможни
    • Портативные HD видеоэндоскопы без артикуляции
    • Промышленные эндоскопы
  • Технологическое оборудование для производства электроники
    • SMT принтеры трафаретной печати
    • Оборудования DIP для пайка волной припоя
    • Оборудования для обработки печатных плат
    • Печи оплавления
    • Установщики компонентов поверхностного монтажа
  • Капиллярный и магнитопорошковый контроль
    • Оборудование для капиллярного контроля
    • Оборудование для магнитопорошкового контроля
    • Принадлежности для капиллярного контроля
    • Расходные материалы для капиллярного контроля
    • Расходные материалы для магнитопорошкового контроля
Статьи
Новости
Проекты
Контакты
Информация
  • Акции
  • Новости
  • Статьи
  • Вопрос-ответ
  • Решения
Россия
Беларусь
Казахстан
Россия
Узбекистан
Россия
Беларусь
Казахстан
Россия
Узбекистан
Партнер ООО "Агропроммаш" 214005 г. Смоленск, ул. Свердлова, д. 22, офис 9
+7 (495) 108-05-82
+7 (495) 108-05-82
E-mail
zakaz@ndts.by
Адрес
Партнер ООО "Агропроммаш" 214005 г. Смоленск, ул. Свердлова, д. 22, офис 9
Режим работы
Пн. – Пт.: с 9:00 до 17:00
Войти
НДТ Солюшенс
НАШИ КЛИЕНТЫ - ПРИОРИТЕТ НОМЕР ОДИН
Компания
  • Компания
  • История
  • Лицензии
  • Документы
  • Галерея
  • Отзывы
  • Сотрудники
  • Вакансии
  • Партнеры
  • Производители
Каталог
  • Дефектоскопы ультразвуковые и аксессуары
    Дефектоскопы ультразвуковые и аксессуары
    • Дефектоскопы на фазированных решетках и программное обеспечение
    • Инспекционные роботы и сканеры
    • Дефектоскопы ультразвуковые
    • Длинноволновой метод контроля
    • Преобразователи и аксессуары
      • TOFD преобразователи и призмы
      • Аксессуары
      • Иммерсионные преобразователи
      • Преобразователи на фазированных решётках (PA probes)
      • Специальные преобразователи и устройства
      • Стандартные образцы и калибровочные блоки
      • Традиционные ультразвуковые преобразователи
    • Стационарные системы мониторинга
  • Оборудования вихретокового и магнитного контроля
    Оборудования вихретокового и магнитного контроля
    • Оборудование магнитного контроля
    • Оборудование матричного и импульсного вихретокового контроля
    • Преобразователи и аксессуары
    • Программное обеспечение
  • Рентгеновское оборудование и материалы
    Рентгеновское оборудование и материалы
    • Гамма дефектоскопы
    • Компьютерная радиография CT
    • Принадлежности для радиографического контроля
    • Рентгеновская пленка, реактивы для обработки пленки и оборудования для проявки
    • Рентгеновские аппараты
    • Цифровая радиография
  • Анализ химического состава материалов
    Анализ химического состава материалов
    • Оптико-эмиссионные спектрометры
    • Портативные лазерные анализаторы с определением углерода (LIBS)
    • Портативные рентгено-флуоресцентные анализаторы (XRF)
  • Испытание материалов
    Испытание материалов
    • Автономные портативные приборы неразрушающего контроля
    • Измерители шероховатости-профилометры
    • Климатические камеры
      • Камеры для высокотемпературных и низкотемпературных испытаний
    • Контроль герметичности
    • Портативные твердомеры и аксессуары
    • Ультразвуковые толщиномеры
  • Промышленная метрология и контроль
    Промышленная метрология и контроль
    • Видеоизмерительные машины
      • AVANT серия
      • HE серия
      • PEAK серия
      • ULTRA серия
    • Высотомеры
    • Измерение текстуры и контура поверхности
    • Контроль крупногабаритных изделий
    • Координатно-измерительные машины
    • Метрологическое программное обеспечение
    • Портативные измерительные руки
    • Принадлежности и аксессуары для КИМ
  • Технические эндоскопы
    Технические эндоскопы
    • Автомобильные эндоскопы
    • Видеоэндоскопы для служб обеспечения безопасности и таможни
    • Портативные HD видеоэндоскопы без артикуляции
    • Промышленные эндоскопы
  • Технологическое оборудование для производства электроники
    Технологическое оборудование для производства электроники
    • SMT принтеры трафаретной печати
    • Оборудования DIP для пайка волной припоя
    • Оборудования для обработки печатных плат
    • Печи оплавления
    • Установщики компонентов поверхностного монтажа
  • Капиллярный и магнитопорошковый контроль
    Капиллярный и магнитопорошковый контроль
    • Оборудование для капиллярного контроля
    • Оборудование для магнитопорошкового контроля
      • Дефектоскопы магнитопорошковые
      • Электромагнит - ярмо
    • Принадлежности для капиллярного контроля
    • Расходные материалы для капиллярного контроля
      • MR Chemie
    • Расходные материалы для магнитопорошкового контроля
      • MR Chemie
Статьи
Новости
Проекты
Контакты
Информация
  • Акции
  • Новости
  • Статьи
  • Вопрос-ответ
  • Решения
    НДТ Солюшенс
    Компания
    • Компания
    • История
    • Лицензии
    • Документы
    • Галерея
    • Отзывы
    • Сотрудники
    • Вакансии
    • Партнеры
    • Производители
    Каталог
    • Дефектоскопы ультразвуковые и аксессуары
      Дефектоскопы ультразвуковые и аксессуары
      • Дефектоскопы на фазированных решетках и программное обеспечение
      • Инспекционные роботы и сканеры
      • Дефектоскопы ультразвуковые
      • Длинноволновой метод контроля
      • Преобразователи и аксессуары
        • TOFD преобразователи и призмы
        • Аксессуары
        • Иммерсионные преобразователи
        • Преобразователи на фазированных решётках (PA probes)
        • Специальные преобразователи и устройства
        • Стандартные образцы и калибровочные блоки
        • Традиционные ультразвуковые преобразователи
      • Стационарные системы мониторинга
    • Оборудования вихретокового и магнитного контроля
      Оборудования вихретокового и магнитного контроля
      • Оборудование магнитного контроля
      • Оборудование матричного и импульсного вихретокового контроля
      • Преобразователи и аксессуары
      • Программное обеспечение
    • Рентгеновское оборудование и материалы
      Рентгеновское оборудование и материалы
      • Гамма дефектоскопы
      • Компьютерная радиография CT
      • Принадлежности для радиографического контроля
      • Рентгеновская пленка, реактивы для обработки пленки и оборудования для проявки
      • Рентгеновские аппараты
      • Цифровая радиография
    • Анализ химического состава материалов
      Анализ химического состава материалов
      • Оптико-эмиссионные спектрометры
      • Портативные лазерные анализаторы с определением углерода (LIBS)
      • Портативные рентгено-флуоресцентные анализаторы (XRF)
    • Испытание материалов
      Испытание материалов
      • Автономные портативные приборы неразрушающего контроля
      • Измерители шероховатости-профилометры
      • Климатические камеры
        • Камеры для высокотемпературных и низкотемпературных испытаний
      • Контроль герметичности
      • Портативные твердомеры и аксессуары
      • Ультразвуковые толщиномеры
    • Промышленная метрология и контроль
      Промышленная метрология и контроль
      • Видеоизмерительные машины
        • AVANT серия
        • HE серия
        • PEAK серия
        • ULTRA серия
      • Высотомеры
      • Измерение текстуры и контура поверхности
      • Контроль крупногабаритных изделий
      • Координатно-измерительные машины
      • Метрологическое программное обеспечение
      • Портативные измерительные руки
      • Принадлежности и аксессуары для КИМ
    • Технические эндоскопы
      Технические эндоскопы
      • Автомобильные эндоскопы
      • Видеоэндоскопы для служб обеспечения безопасности и таможни
      • Портативные HD видеоэндоскопы без артикуляции
      • Промышленные эндоскопы
    • Технологическое оборудование для производства электроники
      Технологическое оборудование для производства электроники
      • SMT принтеры трафаретной печати
      • Оборудования DIP для пайка волной припоя
      • Оборудования для обработки печатных плат
      • Печи оплавления
      • Установщики компонентов поверхностного монтажа
    • Капиллярный и магнитопорошковый контроль
      Капиллярный и магнитопорошковый контроль
      • Оборудование для капиллярного контроля
      • Оборудование для магнитопорошкового контроля
        • Дефектоскопы магнитопорошковые
        • Электромагнит - ярмо
      • Принадлежности для капиллярного контроля
      • Расходные материалы для капиллярного контроля
        • MR Chemie
      • Расходные материалы для магнитопорошкового контроля
        • MR Chemie
    Статьи
    Новости
    Проекты
    Контакты
    Информация
    • Акции
    • Новости
    • Статьи
    • Вопрос-ответ
    • Решения
      Россия
      Беларусь
      Казахстан
      Россия
      Узбекистан
      +7 (495) 108-05-82
      E-mail
      zakaz@ndts.by
      Адрес
      Партнер ООО "Агропроммаш" 214005 г. Смоленск, ул. Свердлова, д. 22, офис 9
      Режим работы
      Пн. – Пт.: с 9:00 до 17:00
      НДТ Солюшенс
      Телефоны
      +7 (495) 108-05-82
      E-mail
      zakaz@ndts.by
      Адрес
      Партнер ООО "Агропроммаш" 214005 г. Смоленск, ул. Свердлова, д. 22, офис 9
      Режим работы
      Пн. – Пт.: с 9:00 до 17:00
      НДТ Солюшенс
      • Компания
        • Компания
        • Компания
        • История
        • Лицензии
        • Документы
        • Галерея
        • Отзывы
        • Сотрудники
        • Вакансии
        • Партнеры
        • Производители
      • Каталог
        • Каталог
        • Дефектоскопы ультразвуковые и аксессуары
          • Дефектоскопы ультразвуковые и аксессуары
          • Дефектоскопы на фазированных решетках и программное обеспечение
          • Инспекционные роботы и сканеры
          • Дефектоскопы ультразвуковые
          • Длинноволновой метод контроля
          • Преобразователи и аксессуары
            • Преобразователи и аксессуары
            • TOFD преобразователи и призмы
            • Аксессуары
            • Иммерсионные преобразователи
            • Преобразователи на фазированных решётках (PA probes)
            • Специальные преобразователи и устройства
            • Стандартные образцы и калибровочные блоки
            • Традиционные ультразвуковые преобразователи
          • Стационарные системы мониторинга
        • Оборудования вихретокового и магнитного контроля
          • Оборудования вихретокового и магнитного контроля
          • Оборудование магнитного контроля
          • Оборудование матричного и импульсного вихретокового контроля
          • Преобразователи и аксессуары
          • Программное обеспечение
        • Рентгеновское оборудование и материалы
          • Рентгеновское оборудование и материалы
          • Гамма дефектоскопы
          • Компьютерная радиография CT
          • Принадлежности для радиографического контроля
          • Рентгеновская пленка, реактивы для обработки пленки и оборудования для проявки
          • Рентгеновские аппараты
          • Цифровая радиография
        • Анализ химического состава материалов
          • Анализ химического состава материалов
          • Оптико-эмиссионные спектрометры
          • Портативные лазерные анализаторы с определением углерода (LIBS)
          • Портативные рентгено-флуоресцентные анализаторы (XRF)
        • Испытание материалов
          • Испытание материалов
          • Автономные портативные приборы неразрушающего контроля
          • Измерители шероховатости-профилометры
          • Климатические камеры
            • Климатические камеры
            • Камеры для высокотемпературных и низкотемпературных испытаний
          • Контроль герметичности
          • Портативные твердомеры и аксессуары
          • Ультразвуковые толщиномеры
        • Промышленная метрология и контроль
          • Промышленная метрология и контроль
          • Видеоизмерительные машины
            • Видеоизмерительные машины
            • AVANT серия
            • HE серия
            • PEAK серия
            • ULTRA серия
          • Высотомеры
          • Измерение текстуры и контура поверхности
          • Контроль крупногабаритных изделий
          • Координатно-измерительные машины
          • Метрологическое программное обеспечение
          • Портативные измерительные руки
          • Принадлежности и аксессуары для КИМ
        • Технические эндоскопы
          • Технические эндоскопы
          • Автомобильные эндоскопы
          • Видеоэндоскопы для служб обеспечения безопасности и таможни
          • Портативные HD видеоэндоскопы без артикуляции
          • Промышленные эндоскопы
        • Технологическое оборудование для производства электроники
          • Технологическое оборудование для производства электроники
          • SMT принтеры трафаретной печати
          • Оборудования DIP для пайка волной припоя
          • Оборудования для обработки печатных плат
          • Печи оплавления
          • Установщики компонентов поверхностного монтажа
        • Капиллярный и магнитопорошковый контроль
          • Капиллярный и магнитопорошковый контроль
          • Оборудование для капиллярного контроля
          • Оборудование для магнитопорошкового контроля
            • Оборудование для магнитопорошкового контроля
            • Дефектоскопы магнитопорошковые
            • Электромагнит - ярмо
          • Принадлежности для капиллярного контроля
          • Расходные материалы для капиллярного контроля
            • Расходные материалы для капиллярного контроля
            • MR Chemie
          • Расходные материалы для магнитопорошкового контроля
            • Расходные материалы для магнитопорошкового контроля
            • MR Chemie
      • Статьи
      • Новости
      • Проекты
      • Контакты
      • Информация
        • Информация
        • Акции
        • Новости
        • Статьи
        • Вопрос-ответ
        • Решения
      • Россия
        • Города
        • Беларусь
        • Казахстан
        • Россия
        • Узбекистан
      • Кабинет
      • +7 (495) 108-05-82
        • Телефоны
        • +7 (495) 108-05-82
      • Партнер ООО "Агропроммаш" 214005 г. Смоленск, ул. Свердлова, д. 22, офис 9
      • zakaz@ndts.by
      • Пн. – Пт.: с 9:00 до 17:00
      Применение

      Улучшение отчетности с помощью 3D-визуализации

      Главная
      —
      Статьи
      —
      Применение
      —Улучшение отчетности с помощью 3D-визуализации

      В нефтегазовой отрасли контроль за исправностью конструкций и компонентов имеет первостепенное значение. Учитывая множество соображений общественной безопасности и экологических проблем, именно поэтому делаются крупные инвестиции в обеспечение регулярного проведения проверок.

      Подробнее
      Применение
      21 июня 2024

      В нефтегазовой отрасли контроль за исправностью конструкций и компонентов имеет первостепенное значение. Учитывая множество соображений общественной безопасности и экологических проблем, именно поэтому делаются крупные инвестиции в обеспечение регулярного проведения проверок. Иногда результаты этих проверок бывает сложно интерпретировать, особенно для сложных и крупных структур. Представление результатов контроля в четком и понятном формате гарантирует, что будут проведены правильные мероприятия по техническому обслуживанию. Именно с этой целью был задуман SurfacePro 3D.

      SurfacePro 3D — это инструмент создания отчетов об импульсных вихревых токах (PEC), совместимый с данными дефектоскопа Lyft. Это позволяет пользователям отображать несколько наборов данных в трехмерной среде для лучшей визуализации результатов контроля. Программное обеспечение помогает вам кратко интегрировать различные компоненты, изображения и примечания, уделяя особое внимание наиболее важным результатам контроля. Автоматически создавая полные представления актива, графиков и заголовков, программное обеспечение значительно сокращает время, необходимое для создания исчерпывающего и профессионально выглядящего отчета, который остается разборчивым и точным. Давайте подробнее рассмотрим, как передовое программное обеспечение Eddyfi Technologies обеспечивает легкость понимания результатов контроля.

      Отчетность имеет значение

      Контроль большого и сложного объекта — тяжелая работа, но в конечном итоге единственным ощутимым результатом становится отчет. И компании, предоставляющие инспекционные услуги, и владельцы активов знают, что то, что представлено в отчете, так же важно, как и то, как оно представлено.

      Для большого актива данные чаще всего разделяются на несколько файлов, и просмотр каждого отдельного файла данных может не дать хорошего понимания состояния актива. То же самое можно сказать, если имеется несколько компонентов. При наличии нескольких труб, колен и фланцев может быть трудно увидеть общую картину состояния и масштабов повреждений. Будь то обработка нескольких наборов данных различной геометрии или индивидуальное рассмотрение всех сканирований, это может быть сложно понять и заставить других понять фактическое состояние актива. Это то, что стимулирует принятие решений, и, по сути, именно это помогает вам выполнить SurfacePro 3D.

      Быстрый и простой рабочий процесс

      Интуитивная работа с данными

      SurfacePro 3D — это визуализация множества компонентов и данных, наложенных на объект. Программное обеспечение может легко импортировать несколько наборов данных из разных компонентов и автоматически сшивать их вместе для создания 3D-геометрических представлений компонентов. Несколько сканов более крупного компонента можно соединить вместе, а несколько компонентов можно прикрепить друг к другу, чтобы представить весь актив всего несколькими щелчками мыши.

      Импорт сканирования

      При выборе данных для импорта программное обеспечение может автоматически создать компонент с размером в соответствии с информацией из определения компонента, сделанного в программном обеспечении Lyft.

      Import Vessel Gif.gif

      Рисунок 1: Процесс импорта данных в SurfacePro 3D

      Сшивание данных

      Если для одного компонента было выполнено несколько сканирований, программное обеспечение автоматически сшит данные на компоненте в соответствии со смещением и зоной сканирования, определенными в Lyft.

      Прикрепление компонентов

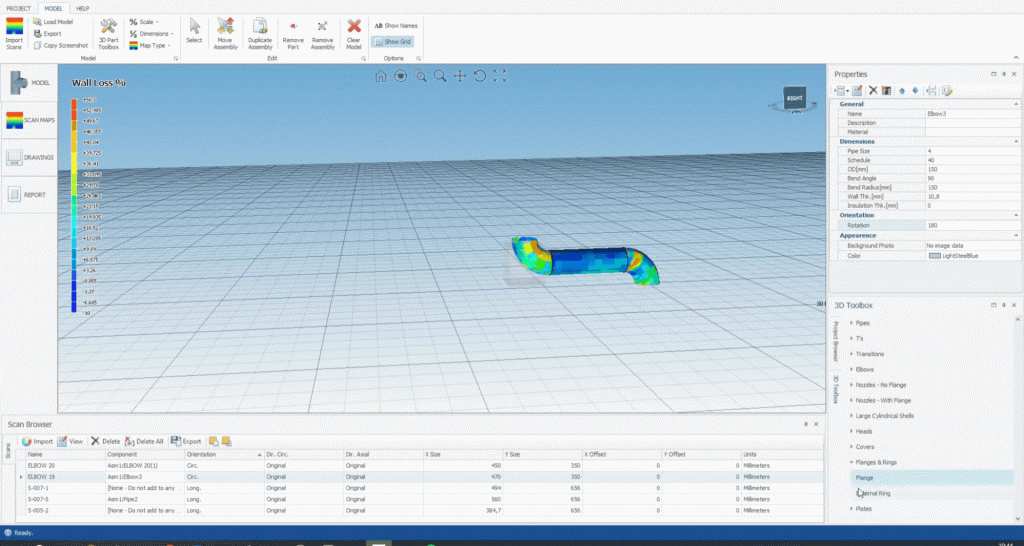
      При импорте сканов нового компонента его можно автоматически прикрепить к существующему.

      Component edition Pipes and Elbows gif.gif

      Рисунок 2: Работа с трубами и отводами в SurfacePro 3D

      Создание отчета

      Программное обеспечение может создать отчет с изображениями трехмерной геометрии, таблицей зарегистрированных дефектов и подробностями данных сканирования. Этот отчет легко редактируется и может быть настроен в соответствии с вашими потребностями. Всего за пару минут можно импортировать дюжину наборов данных и создать обширный отчет.

      Generate Report Vessel Gif.gif

      Рисунок 3: Процесс создания отчета

      Экспорт в PDF с 3D-визуализацией

      Программное обеспечение также позволяет экспортировать файл PDF, содержащий трехмерную визуализацию, которую пользователь может вращать и перемещать. Этот инструмент позволяет быстро показать критические области, возникшие в результате контроля.

      3D PDF Vessel Gif.gif

      Рисунок 4: Интерактивный 3D PDF документ

      Примеры отчетов SurfacePro 3D

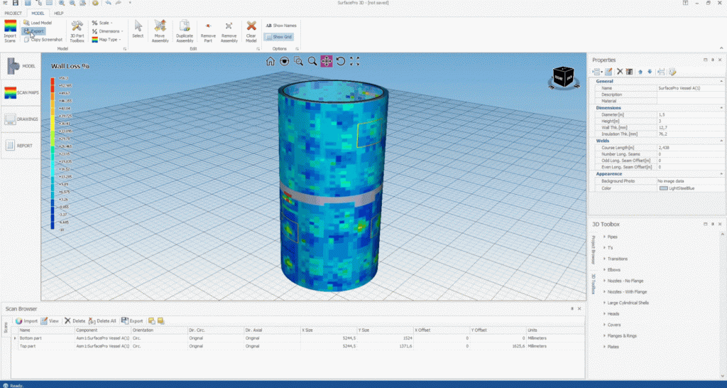
      Сосуды и резервуары

      Применение
      Визуализация состояния сосудов и резервуаров под давлением
      Данные
      Множественные сканы PEC с Lyft
      Результат
      Полная 3D модель с областями коррозии
      undefined-May-27-2024-07-53-55-8395-PM.png

      Рис. 1. Сосуд и резервуар под давлением

      Трубопроводные системы

      Применение
      Контроль труб, отводов и соединений
      Данные
      Сканирование различных компонентов трубопровода
      Результат
      Объединенная 3D модель всей системы
      undefined-May-27-2024-07-54-47-3801-PM.png

      Рисунок 2. Трубы и отвод

      undefined-May-27-2024-07-55-20-8057-PM.png

      Рисунок 3: Пол корабля

      Вывод

      В конце концов, отчетность так же важна, как и проведение проверки. Это последний шаг, важнейшая задача, которая часто отнимает много времени и которой пренебрегают. Вот почему был разработан SurfacePro 3D. Этот инструмент был разработан, чтобы быть простым в использовании и понятным. Всего за несколько щелчков мышью можно создать профессиональный отчет, разборчивый и полный. Благодаря функции автоматического импорта программного обеспечения для создания 3D-визуализации можно легко создать отчет, включающий несколько наборов данных и компонентов.

      Программное обеспечение не просто экономит время, оно повышает качество отчета за счет лучшего визуального представления актива, что в конечном итоге приводит к более эффективному принятию решений о действиях по техническому обслуживанию, которые необходимо предпринять для обеспечения безопасности критически важных активов.

      Ключевые преимущества SurfacePro 3D

      • Автоматическое создание 3D-визуализаций из данных Lyft
      • Простое сшивание множественных сканирований
      • Интуитивное прикрепление различных компонентов
      • Профессиональные отчеты с интерактивными 3D-моделями
      • Экспорт в PDF с возможностью вращения 3D-моделей
      • Значительное сокращение времени на создание отчетов
      • Улучшенное понимание состояния активов

      SurfacePro 3D представляет собой революционный подход к отчетности в области неразрушающего контроля, преобразуя сырые данные инспекции в понятные, визуально привлекательные и информативные 3D-отчеты, которые облегчают принятие решений и повышают эффективность обслуживания критически важных активов.

      Технические характеристики SurfacePro 3D

      Основные возможности

      Совместимость
      Данные Eddyfi Lyft PEC
      Формат данных
      Автоматический импорт .lyft файлов
      3D Визуализация
      Автоматическое создание 3D моделей
      Сшивание данных
      Автоматическое объединение сканов

      Функции отчетности

      Генерация отчетов
      Автоматическое создание PDF отчетов
      3D PDF
      Экспорт с интерактивными 3D моделями
      Таблицы дефектов
      Автоматические таблицы обнаруженных дефектов
      Настройка
      Редактируемые шаблоны отчетов

      Работа с компонентами

      Множественные компоненты
      Поддержка труб, отводов, фланцев, сосудов
      Автоматическое определение
      Распознавание геометрии из данных Lyft
      Прикрепление
      Автоматическое соединение компонентов
      Масштабирование
      Точное масштабирование 3D моделей

      Системные требования

      Операционная система
      Windows 10/11 64-bit
      Память
      8 ГБ RAM минимум (16 ГБ рекомендовано)
      Графика
      DirectX 11 совместимая видеокарта
      Хранение
      1 ГБ свободного места

      Преимущества использования SurfacePro 3D

      Экономия времени

      SurfacePro 3D сокращает время создания отчетов с нескольких часов до нескольких минут. Автоматизация процесса создания 3D-визуализаций и отчетов позволяет инспекторам сосредоточиться на анализе данных, а не на оформлении документов.

      Улучшенная коммуникация

      3D-визуализации помогают донести информацию о состоянии актива до всех заинтересованных сторон, включая технических специалистов, менеджеров и клиентов, которые могут не иметь технического образования.

      Повышение точности

      Автоматическое сшивание данных и создание 3D-моделей уменьшает вероятность человеческой ошибки при интерпретации и представлении результатов инспекции.

      Архивация и отслеживание

      Цифровые 3D-отчеты обеспечивают легкую архивацию и возможность отслеживания изменений состояния актива с течением времени, что важно для прогнозирования технического обслуживания.

      Итоговые преимущества

      SurfacePro 3D устанавливает новый стандарт в отчетности по неразрушающему контролю, превращая сложные технические данные в доступные и информативные 3D-визуализации. Это программное обеспечение не только экономит время и ресурсы, но и повышает качество принимаемых решений по техническому обслуживанию критически важных активов в нефтегазовой, энергетической и других отраслях промышленности.

      Статьи
      Применение
      22 июня 2024
      Преодоление проблем контроля электростанций с помощью технологии импульсных вихревых токов

      Eddyfi Technologies, ведущий производитель оригинального оборудования для неразрушающего контроля (NDT), имеет сильное присутствие в энергетической отрасли. 

      Применение
      24 августа 2022
      PECA™ контроль коррозии под противопожарной защитой (CUF)

      Сосуды под давлением в виде сфер Хортона поддерживаются над землей несколькими стальными опорами. Для предотвращения катастрофического выхода из строя в случае пожара ножки покрыты защитным слоем огнезащитного материала.

      Общие
      15 августа 2022
      Импульсный вихретоковый контроль с 2021 года в стандарте ASME для котлов и сосудов под давлением
      Применение
      12 августа 2022
      Непревзойденный результат ставит преобразователь PECA HR в центр внимания

      Eddyfi предлагает различные импульсные вихретоковые датчики (PEC) и датчики с импульсной вихретоковой матрицей (PECA™) для решения самых сложных задач при контроле критических конструкций. 

      Применение
      17 июля 2022
      Проблемы в электроэнергетике, решаемых с помощью импульсного вихретокового метода контроля

      Импульсный вихревой ток (ВТТ) хорошо известен своей способностью обнаруживать и оценивать коррозию в областях, недоступных в противном случае без дорогостоящего снятия защитной изоляции и слоев защиты от непогоды.

      Применение
      10 марта 2022
      Контроль крыши резервуара с применением импульсного вихретокового метода контроля
      Общие
      23 февраля 2022
      Импульсный вихретоковый метод контроля (PEC)

      Импульсный вихретоковый метод (PEC) — это передовая технология электромагнитного контроля, используемая для обнаружения дефектов и коррозии в черных материалах, обычно скрытых под слоями покрытия, противопожарной защиты или изоляции.

      Советы покупателям
      20 февраля 2022
      PermTool™ — следующий шаг в расширенном анализе данных PEC (вихретоковом импульсном методе контроля)
      В последние годы контроль с использованием метода импульсного вихретокового контроля, или PEC, становится все более распространенным благодаря более чувствительным датчикам и инновациям, повышающим производительность, таким как динамическое сканирование и датчики с импульсной вихретоковой матрицей (PECA).
      Советы покупателям
      3 января 2022
      Определения размера с компенсированной толщиной стенки (CWT) для предотвращения эффекта занижения размера PEC.

      Метод импульсного вихретокового контроля — это хорошо известный метод скрининга, используемый для оценки степени коррозии путем измерения остаточной толщины стенок углеродистой стали, будь то поверх изоляции, бетона и атмосферостойких кожухов или над коррозионным вздутием.

      Товары
      Хит
      Импульсный вихретоковый дефектоскоп Eddyfi Lyft - работа в режиме сетки без динамического сканирования
      Оборудование матричного и импульсного вихретокового контроля
      Импульсный вихретоковый дефектоскоп Eddyfi Lyft - работа в режиме сетки без динамического сканирования
      Под заказ
      Арт. LYFT-PEC-G
      69005.00 $
      SurfacePro 3D передовое программное обеспечение
      Программное обеспечение
      SurfacePro 3D передовое программное обеспечение
      Под заказ
      От 9295.00 $
      Импульсный вихретоковый дефектоскоп Eddyfi Lyft - работа в режиме сетки или динамического сканирования
      Оборудование матричного и импульсного вихретокового контроля
      Импульсный вихретоковый дефектоскоп Eddyfi Lyft - работа в режиме сетки или динамического сканирования
      Под заказ
      Арт. LYFT-PEC-GDA
      100935.00 $
      Дополнительно
      • Комментарии
      Загрузка комментариев...
      Назад к списку
      • Общие 29
      • Применение 120
      • Советы покупателям 24
      вихреток диагностика Импульсный вихретоковый метод контроля коррозия неразрушающий контроль
      Подписывайтесь
      на новости и акции
      Компания
      Компания
      История
      Лицензии
      Документы
      Галерея
      Отзывы
      Сотрудники
      Вакансии
      Партнеры
      Производители
      Каталог
      Дефектоскопы ультразвуковые и аксессуары
      Оборудования вихретокового и магнитного контроля
      Рентгеновское оборудование и материалы
      Анализ химического состава материалов
      Испытание материалов
      Промышленная метрология и контроль
      Технические эндоскопы
      Технологическое оборудование для производства электроники
      Капиллярный и магнитопорошковый контроль
      Услуги
      Возможности
      +7 (495) 108-05-82
      +7 (495) 108-05-82
      E-mail
      zakaz@ndts.by
      Адрес
      Партнер ООО "Агропроммаш" 214005 г. Смоленск, ул. Свердлова, д. 22, офис 9
      Режим работы
      Пн. – Пт.: с 9:00 до 17:00
      zakaz@ndts.by
      Партнер ООО "Агропроммаш" 214005 г. Смоленск, ул. Свердлова, д. 22, офис 9
      © 2026 ООО "НДТ Солюшенс" - Информация, представленная на данном сайте, не является публичной офертой и носит справочный характер
      Политика конфиденциальности